Laks med HSMB (hjerte- og skjelettmuskelbetennelse) er mer følsom for lave oksygennivåer i vannet

Denne saken er eldre enn to år

I en fersk doktorgrad ved Veterinærinstituttet og NMBU har Morten Lund studert de immunologiske og fysiologiske konsekvensene av en infeksjon med Piscine orthoreovirus (PRV) i atlantisk laks. Dette er tema i Veterinærinstituttets månedlige artikkel i Norsk Fiskeoppdrett i februar.

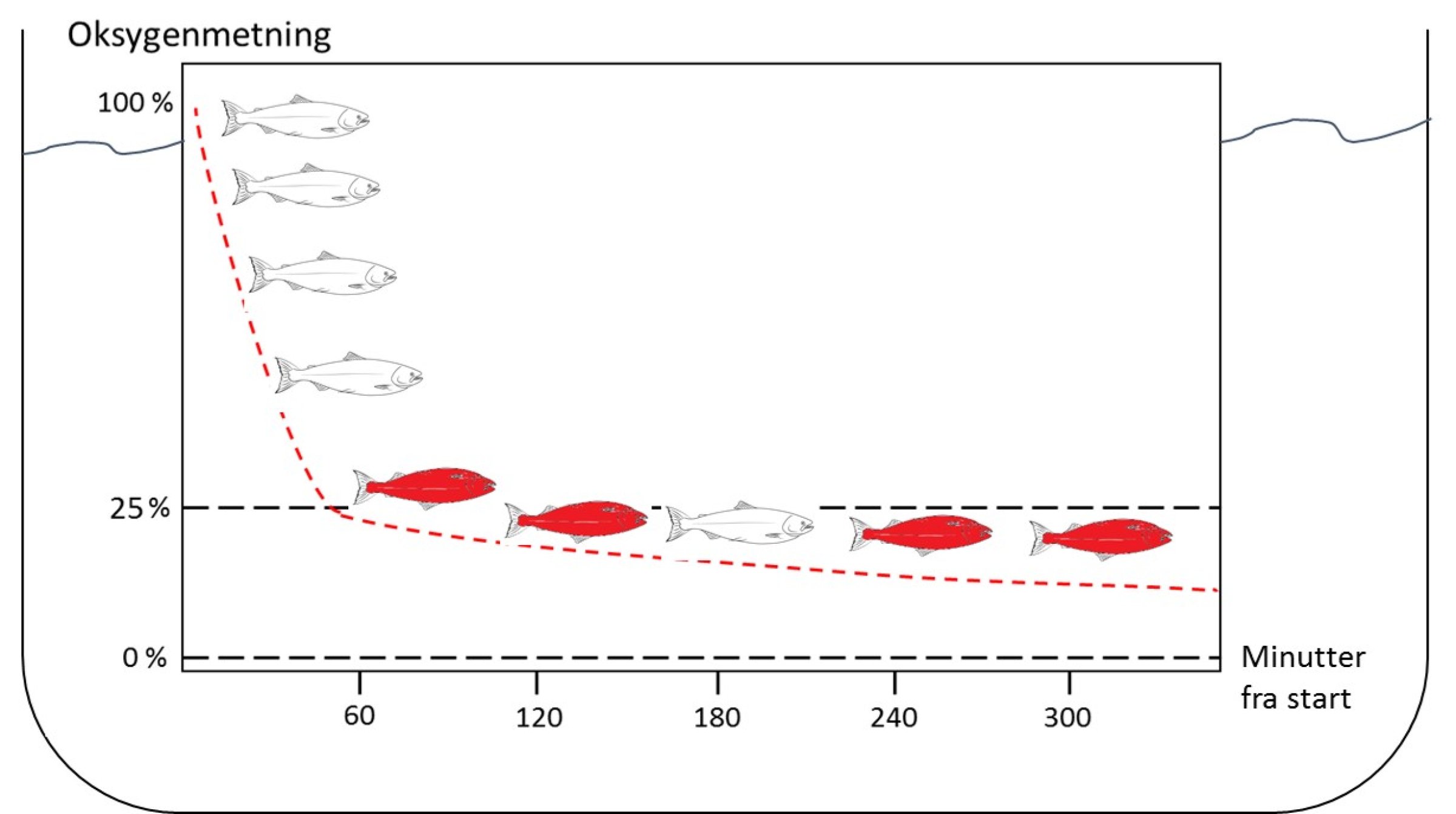
I et kontrollert smitteforsøk undersøkte Lund hvordan PRV-infisert og HSMB-syk laks håndterte lave oksygennivåer (hypoksi) i vannet. Resultatene fra forsøket viste at den infiserte fisken har lavere toleranse for hypoksisk stress, men at tidligere kontrollert eksponering for hypoksi forbedrer denne toleransen.

HSMB er en tapsbringende virussykdom i norsk lakseoppdrett som hovedsakelig er karakterisert av kraftig betennelse i hjertet. Sykdommen opptrer vanligvis i sjøfasen av produksjonen, men antallet HSMB-utbrudd i settefiskanlegg har økt siden 2013. Dette kan tyde på en økning av HSMB-problemet hos norsk oppdrettslaks.

I 2010 ble det vist at viruset PRV var til stede i all HSMB-syk fisk. I 2017 ble årsakssammenhengen mellom PRV og HSMB slått fast av forskere ved NMBU.

Last ned hele saken (pdf)

Aktuelle lenker